个性化阅读
专注于IT技术分析

嵌入式系统项目:火灾探测与控制系统

本文概述


使用8051微控制器和火焰传感器的火灾感应

为了避免提到有关当前消防系统的所有问题, 并拥有一个更好, 更可靠的安全系统来预防火灾事故。有使用火情感应器。如果起火, 请打开电动机。如果没有点火, 则电机关闭。

要求:

  1. 微控制器89C2051(8051)
  2. 晶体振荡器
  3. 电阻器
  4. 二极管
  5. 变压器
  6. 电容
  7. 连接器
  8. 直流电动机
  9. 中继
  10. 蜂鸣器
  11. 火焰传感器

项目目标

我们的目标是设计一个能感知火情的项目。点火时, 马达将打开, 水开始运转, 否则马达将关闭。

在安装了此类系统的地方, 很少有人发现它们带来的问题多于解决方案。例如, 很多时候喷头由于某种无害的原因而冒烟而掉下来, 即使在没有火的情况下也会造成很多混乱和滋扰。因此, 存在误报的问题。不仅如此, 在办公室, 博物馆等地方, 有时当小火爆发时, 洒水器造成的损坏也破坏了重要的文书工作, 电子产品或艺术品和历史作品, 远远超过了大火。可能造成的。


框图

考虑一下使用微控制器和火焰传感器作为关键组件的火灾感应电路的框图:

嵌入式系统项目1

项目工作

该项目包括一个用于决策的微控制器。火灾传感器用于感测火灾。有使用火情感应器。如果起火, 请打开电动机。如果没有点火, 则电机关闭。在此项目中, 我们使用89c2051。

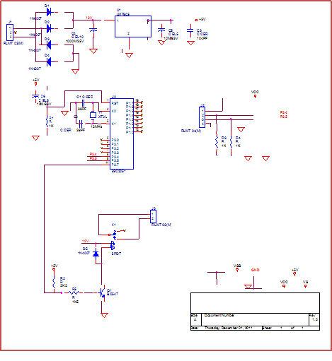
电路图

嵌入式系统项目2

电路说明

电源部分:

  1. RLMT连接器-这是用于将降压变压器连接到桥式整流器的连接器。
  2. 电容器-它是额定电压为1000M / 35V的电解电容器, 用于消除纹波。电容器是用于传递交流电和阻断直流电的组件。
  3. 稳压器-LM7805用于提供固定的5v稳压电源。
  4. 电容器-还是10M / 65v的电解电容器, 用于过滤以提供纯直流电。
  5. 电容器-这是一种陶瓷电容器, 用于消除频率较高时产生的尖峰(尖峰)。因此电源部分的输出为5v稳压直流。

微控制器部分

  1. + 5v电源-该控制器需要从电源部分提供的+ 5v电源来启动。该电源在针脚编号处提供。 89c2051控制器的20。
  2. 晶体振荡器-12 MHz的晶体振荡器连接在5号引脚x1和4号引脚x2上, 以产生控制器的频率。晶体振荡器发挥压电效应。生成的时钟用于确定控制器的处理速度。两个电容器的一端也与振荡器相连, 而另一端则与地相连。
  3. 复位部分-由一个由电容器和一个1k电阻组成的RC网络组成。本部分用于复位连接在AT89c2051的1号引脚上的控制器。

源代码:

INCLUDE 89c51.mc
main:
	JNB	p3.4, la1		// At Port 3.4 Flame Sensor is Connected
     	 SETB	p3.7		// At port 3.7 Water Sprinkler Motor is Connected
Jmp	main
   la1:
	CLR	p3.7
		JMP 	main
赞(0)
未经允许不得转载:srcmini » 嵌入式系统项目:火灾探测与控制系统

评论 抢沙发

评论前必须登录!